2025年是全球资本市场格局重构的关键一年。面对复杂的外部环境与深刻的内生变革,全球市场呈现出分化复苏、结构重塑、重心向实的核心特征。在此背景下,中国资本市场展现出极强的发展韧性与结构进化能力,正从过去的规模扩张阶段,迈入以产业赋能和价值投资为核心的高质量发展新阶段。
在《2025年度股权投资白皮书》中,鲸准根据多方数据进行了多维度的分析,记录了这一年资本市场的演化轨迹。
01. 资本市场纵览
在资本市场纵览部分,鲸准对2025年全球与中国资本市场进行了深入剖析,试图勾勒出这一年的关键发展轨迹与趋势,揭示市场变化的脉络,并为未来走向提供洞察。
1.1 二级市场概述

全球主要股指普遍收涨,区域分化加剧。韩国KOSPI以75.6%的涨幅领跑全球,亚太市场(如恒生指数、日经225)表现强劲。A股深证成指(+29.9%)、上证指数(+18.4%)跑赢美国道琼斯指数(+13.0%)。

在中国,2025年GDP同比增长5.0%,总量突破140万亿元。消费对经济增长的贡献率(52%)超越投资,成为核心拉动力。第三产业贡献率(61.4%)巩固,以“其他行业”为代表的新兴服务业是核心增长极。
A股市场总市值大幅回升24.5%至123万亿元,各板块同步扩张,科创板、创业板等成长板块市值增长显著。上市公司数量低速增长至5477家。IPO市场低位回暖,全年116家企业上市,募资1317.7亿元,沪市主板和科创板是主要拉动力量。
1.2 一级市场:募资情况

从一级市场来看,在募资端,管理人存量降至11,523家,同比减少4.6%,降幅收窄,行业“减量提质”趋势深化,格局基本定型。

创业投资基金(VC)在数量和规模上保持强劲增长,私募股权基金(PE)进入高位盘整期。2025年新备案基金数量和规模实现反弹,市场信心修复。

地域分布呈现“南多北重”格局,基金备案活动高度集中于长三角(浙江、江苏)、粤港澳大湾区(广东)及北京,区域集中度高。

与此同时,国有资本以不到43%的基金数量贡献了超73%的备案规模,主导市场;民营资本活跃(数量占比过半),但单支基金规模较小。

在机构与单笔基金上,头部效应显著,资源向股权基金倾斜。华芯投资、苏州国发创投等机构募资规模领先。市场出现多只百亿级基金,股权与创投基金的头部规模差距进一步扩大。
1.3 一级市场:投资情况

在投资端,全球交易金额大幅回暖,但交易数量下滑。海外市场凭借金额反弹成为核心增长极;中国市场实现交易金额(8237.6亿元,+14.6%)与数量(10294起,+7.2%)双增长,成为全球活跃度核心支撑。

在轮次与资金结构上,中外资金偏好反差凸显。海外资金集中于后期轮次与战略投资;中国覆盖全轮次,早期轮次(天使轮)交易数量占优,战略投资金额领跑。人民币基金掌控基本盘(数量占优),美元基金通过“少而精”的大额下注重归市场。
在赛道分布上,中国资本聚焦“供应链安全与工业升级”,重仓先进制造、智能机器人、能源发电等实体领域;海外资本深耕“数字生产力”,集中押注AI全产业链、Web3等虚拟赛道。

地域分布中,国际上形成中美双极引领格局(合计贡献全球超八成交易金额)。中国国内,东部沿海省市(江苏、广东、上海、北京、浙江)包揽超七成交易,江苏在交易数量上登顶,广东在交易金额上逆袭成为“最吸金”省份。
同时,机构投资活跃度与信心同步修复,年平均投资次数和金额均回升。深创投、毅达资本、YC、a16z等机构投资最为活跃。
1.4 一级市场:退出情况


在退出端,私募股权基金清盘量连续下降,体现存量优化;创业投资基金清盘量持续增长,加速新陈代谢。
全球IPO退出市场触底反弹,交易数量与金额同比大幅增长。但国内IPO市场中股权投资的渗透率降至55.9%的新低。机构退出周期结构性拉长,3-5年占比达峰值,耐心资本属性增强。深创投、红杉中国等头部机构退出案例集中。

并购退出方面,全球呈现“量减价增”特征,交易数量回落但金额创新高。中国市场并购案例中股权投资渗透率提升至19.7%,通过并购退出的机构数量创周期新高,退出周期向中期化集中。
S交易(私募股权二级市场)方面,交易事件数量大幅增长,但交易金额小幅下降。项目转化率因优质资产稀缺而受限。

中美对比来看,并购是美国市场最主要的退出渠道;中国市场对IPO退出仍有较大依赖。
02.2025 年国内资本运作与产业洞察
聚焦于资本运作与产业发展,2025年鲸准选择了四个关键专题,分别为新兴资本力量“金融资产投资公司(AIC)”、私募股权二级市场核心力量“S基金”、产业整合关键载体“并购基金”以及全球经济格局重构核心趋势“全球再工业化”。
2.1 新兴资本力量: AIC

作为中国股权投资市场一支重要的新兴力量,2025年银行业金融资产投资公司(AIC)进入了扩容破壁的关键阶段,呈现出从国有垄断向股份制共生、从债转股向股权投资转型的显著特征,头部股份制银行首次入局打破国有大行长期垄断格局,为市场带来更灵活的投研思维和退出机制。地理布局上,呈现出从单一城市(上海)向多中心扩散的趋势,2025年底,广州已成功吸引11只AIC基金落地,累计规模超168亿元。
2.2 私募股权二级市场核心力量: S 基金

2025年被确立为中国私募股权二级市场从边缘探索迈向主流配置的战略元年,在宏观经济与资本市场改革双重驱动下,S基金实现交易规模量级突破,在制度建设、定价基准和参与主体结构上完成深刻范式演进,成为优化存量资产配置、连接长期资本与优质硬科技资产的关键纽带。预计2026年,国内头部S基金的资产管理规模将批量打破过往的百亿级天花板。
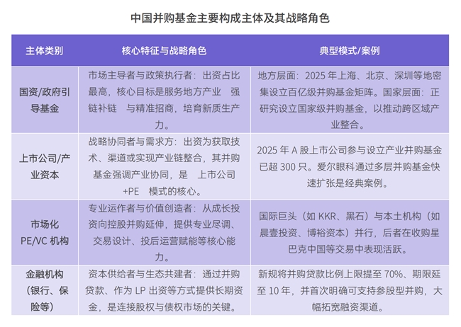
2.3 并购基金

2025年中国并购基金在政策驱动下进入发展新阶段,形成“国资主导、产业联动、专业机构赋能”的多元主体格局,国资已成为中国并购基金最重要的资金来源(LP)和推动者,如上海发布500亿元国资并购基金矩阵,重点投向集成电路、生物医药等关键领域。同时,并购基金投资逻辑转向硬科技等战略性新兴产业的产业链整合,投资热点高度集中于先进制造、半导体、人工智能、生物医药、新能源、低空经济等战略性新兴产业,竞争核心从“募投”向投后管理与运营赋能转变,正从政策驱动初级阶段迈向价值与产业驱动的成熟阶段。
2.4 产业洞察——全球再工业化
2025年全球经济进入“高波动、低增长”深度调整期,全球FDI预计上升14%达到1.6万亿美元,但增长高度集中在发达经济体(增长43%),而发展中经济体则面临2%的下滑。再工业化不再仅是经济增长驱动力,更成为国家安全、地缘政治博弈和技术主权的综合载体,呈现资本向发达经济体回流、区域工业战略深度博弈、供应链向回流近岸友岸并行重组的特征,全球价值链(GVC)的碎片化趋势已不可逆转。同时,全球再工业化面临关键矿产争夺与人力资本经验缺口的挑战,其本质是基于安全、技术与绿色的全球工业全方位重构,未来将向多极化、区域化、智能化方向演进。
03.2025 年热点行业分析及标的研究
2025年,以人形机器人、AI手机、AI眼镜和新材料为代表的AI前沿应用与高端材料领域,正在引领新一轮科技与产业变革。这些领域不仅展现了技术创新的最新成果,也契合了全球市场对智能化、高端化、国产化产品与材料的迫切需求,成为推动经济高质量发展的关键力量。
3.1 人形机器人

人形机器人作为具身智能的核心载体,是人工智能向物理世界落地的关键方向,由本体、智能体、数据、学习框架构成技术进化飞轮。当前行业处于类似2016/2017年智驾的发展阶段,系统工程能力成为行业稀缺核心能力,国内市场形成高校派、大厂派等四大技术策源阵营。行业现阶段面临软件侧大小脑与数据的双重瓶颈,软硬件难以形成闭环迭代,硬件侧方案尚未收敛,处于算法适配、产品性能与商业成本的深度博弈期。2026年真机RL、无本体数采(UMI)成为重要突破方向,有望打穿“算法-数据”闭环,推动人形机器人从实验室Demo向自我进化的工业智能体演进,未来在制造业等多领域具备大规模商业化应用潜力。
3.2 AI 手机

AI手机并非传统智能手机的简单升级,而是深度融入AI技术的人工智能原生设备,能从被动响应的工具升级为主动服务的用户“智能伙伴”,其发展历经概念探索、技术融合阶段后,2025年正式进入生态竞合的加速期。当前AI手机市场已迈入高速增长的“S曲线”陡峭段,成为拉动全球消费电子市场复苏的核心引擎,2025年三季度全球生成式AI手机累计出货量已突破5亿部,AI功能正从高端机型向中端市场快速渗透。行业发展现阶段受供应链成本、生态割裂、安全隐私等因素制约,产业形成终端厂商、互联网巨头等多方竞合的格局,还存在GUI与API的核心技术路线之争,2026年有望成为其规模化普及元年,未来将向生态整合、路线融合、硬件形态创新、商业模式升级的方向持续发展。
3.3 AI 眼镜

AI眼镜是传统眼镜与人工智能技术融合的新型可穿戴设备,2025年迎来真正意义上的放量增长,迈入商业化应用热潮,成为智能穿戴领域的重要增长点,2025年出货量约220万台,市场规模超40亿元人民币,AI音频眼镜为当前销售主力。行业目前有AI+AR眼镜、AI拍摄眼镜、AI音频眼镜三条同步探索的技术路线,尚未形成定型方案,产业链呈现高度的技术聚合特征,Ray-BanMeta凭借时尚与科技的融合成为消费级赛道的重要破局者。当前AI眼镜市场在爆发式增长下暗存隐患,技术侧朝着轻量化与端侧AI并行的方向发展,产品正逐渐成为独立智能终端,未来内容生态建设将成为行业必争之地,行业竞争焦点也将随之转移,发展的关键拐点即将到来。
3.4 新材料


新材料作为我国国民经济的重要支柱产业,是制造业高端化升级的核心上游资源,根据发展定位分为先进基础材料、关键战略材料、前沿新材料三大类,分别承担着支撑产业转型、突破“卡脖子”难题、驱动未来产业发展的重要使命。2025年我国新材料产业总规模预计突破10万亿元大关,其中先进基础材料占据72%的核心市场,关键战略材料成为产业竞争焦点,前沿新材料虽市场占比小但增长潜力巨大,其产业链涵盖上游资源保障、中游材料制造、下游多场景应用的完整体系。
总结
2025年是全球资本市场格局重构的关键一年。面对复杂的外部环境与深刻的内生变革,全球市场呈现出分化复苏、结构重塑、重心向实的核心特征。在此背景下,中国资本市场展现出极强的发展韧性与结构进化能力,正从过去的规模扩张阶段,迈入以产业赋能和价值投资为核心的高质量发展新阶段。
全球分化,中国韧性凸显。2025年,全球二级市场区域分化加剧,亚太市场表现尤为强劲。中国A股主要指数延续回暖,市值与融资功能同步修复。一级市场方面,全球交易金额虽大幅回暖,但交易数量下滑,资金向头部项目极致集中;而中国市场则实现了交易金额与数量的双增长,成为全球活跃度的核心支撑,中外投资逻辑与赛道选择出现历史性分化。
“脱虚向实”,结构深度调整。中国股权投资市场结束此前下行周期,迎来结构性复苏。“脱虚向实”成为贯穿全年的核心主线,资金持续向硬科技、先进制造、新能源等实体经济关键领域集聚。市场“马太效应”持续加剧,国资发挥核心托底作用,资源向头部机构与优质资产集中。行业管理人格局基本定型,进入“存量优化”和“质量决胜”的新阶段。
募资触底,投资聚焦硬核。募资市场迈过深度调整拐点,进入“稳定提质”新阶段,尤其是创业投资基金(VC)复苏动能更为强劲。投资层面,人民币基金守基本盘,美元基金重归大额赛道。中外资本配置出现“大分流”:中国资本聚焦“供应链安全与工业升级”,重仓先进制造、能源基建;海外资本则深耕“数字生产力”,集中押注AI全产业链。国内区域上,资本进一步向长三角、粤港澳大湾区等高端制造产业集群倾斜。
退出多元,耐心资本属性增强。退出渠道呈现多元化修复态势。IPO退出市场触底回升,但渗透率创新低,机构退出周期结构性拉长,耐心资本属性增强。并购退出总量趋稳、质量升级,成为多层次资本市场的重要补充。S基金(私募股权二级基金)在政策驱动下迎来发展机遇,致力于优化存量资产配置。
新兴资本力量AIC扩容破壁,S基金迈向主流配置,并购基金在政策驱动下成为产业整合关键载体。全球“再工业化”浪潮背后,是安全、技术与绿色的全方位重构。热点行业方面,人形机器人、AI手机、AI眼镜、新材料等领域在2025年蓬勃发展,代表了科技与产业融合的前沿方向,孕育着未来的增长动能。
2025年的中国股权投资市场,在震荡与分化中完成了关键一跃。其核心叙事已从追逐增长红利,转向深耕产业价值与构建自主生态。
来源:生活头条网
